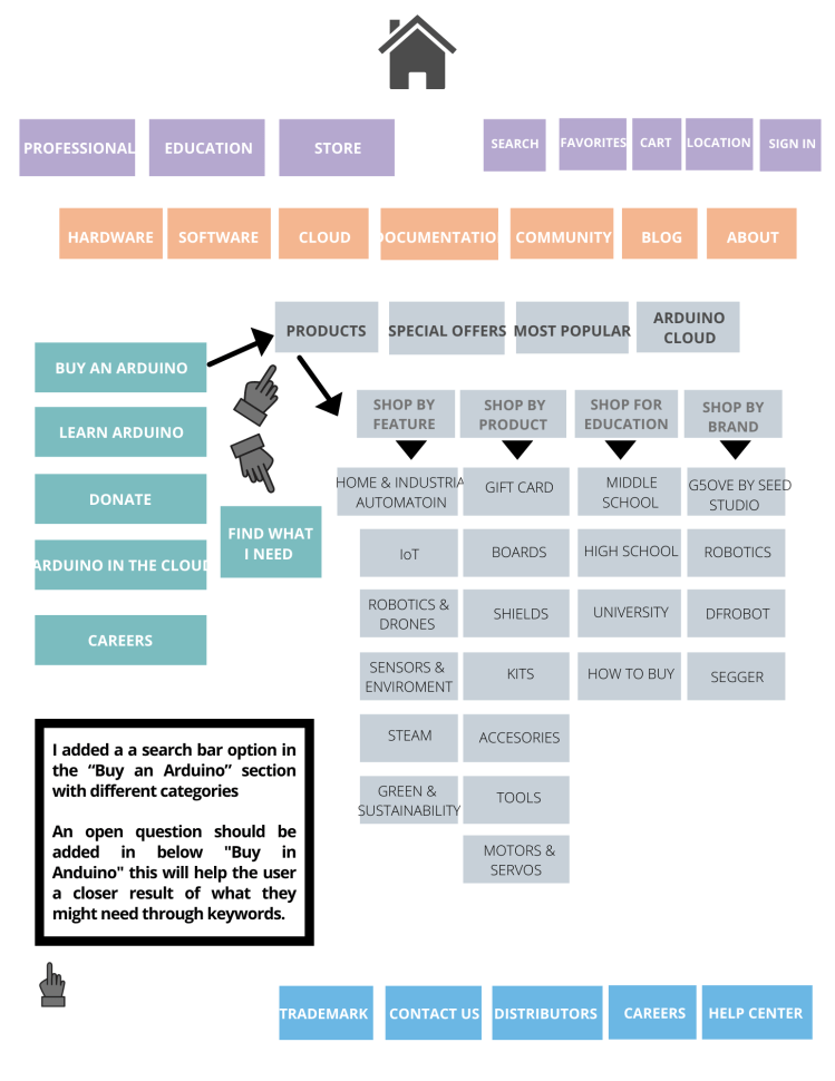
Arduino Cloud – Mapping Information Arquitecture

The purpose of this project is map Arduino’s website and use the information to critique and reorganize the site.

In this image you can see all my recommendations, the website looks more organized and appealing. This will help Arduino Cloud to develop better strategies for organizing and presenting visual information in their company’s website and improve the users’ experiences.